
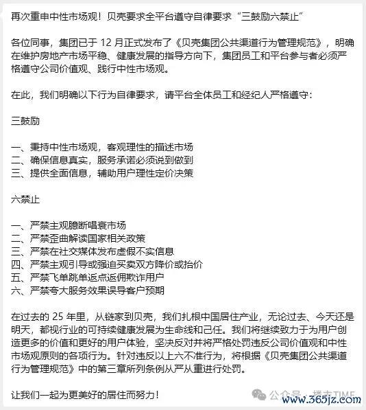
近日,一份名为《再次重申中性市场观!贝壳要求全平台遵守自律要求“三鼓励六禁止”》的文件,在房产群里流传。

简单来说:谁要是敢在网上公开唱衰楼市,谁要是敢主观引导房东降价,贝壳就要请谁“喝茶”,严重的话直接砸了饭碗。作为行业巨头的贝壳,为什么要在这个时候给几十万经纪人下达“禁言令”?
贝壳急了?这回真的是动真格的
贝壳从链家时代起,就一直强调所谓的“中性市场观”。但在2026年这个时间节点上,旧话重提并作为最高级别的“军规”发布,背后确实大有深意。

贝壳为什么要这么干?
贝壳比谁都清楚,中介只是市场的搬运工,不是房价的操盘手。
真正的压力来自于一种“内耗”。过去一年,为了促成成交,不少经纪人剑走偏锋。有的为了让卖家降价,天天贩卖焦虑,把行情描述得像末日降临;有的为了博取短视频流量,对着某几个降价极端的个案大做文章,说某某小区已经“崩盘”。
这种“为了开单,自断后路”的行为,让贝壳成了众矢之的。
房东觉得中介在恶意压价,购房者觉得中介在满嘴跑火车。贝壳这次出重手,其实是在进行一场行业“大扫除”。它要解决的不是房价涨跌的问题,而是解决这支几十万人的队伍,在互联网上“乱说话”导致的一系列公信力危机。
这就是所谓的“中性市场观”。你可以说事实,可以说某个小区的成交均价从3万变成了2万,但你不能说“这房子彻底完了,大家赶紧跑路”。这是一种极其细腻的行为边界划分。

来看这所谓的“三鼓励六禁止”,最扎眼的莫过于“严禁主观臆断唱衰市场”和“严禁主观引导买卖双方降价或抬价”。
在过去很长一段时间里,中介在撮合交易时,往往充当了“情绪放大器”。行情好的时候,拼命催你加价,说再不买就错过了这辈子;行情差的时候,拼命催你降价,说现在不卖以后就是废铁。
这种“带节奏”的做法,导致了买卖双方的极度不信任。如果贝壳真的能把这些要求落实下去,对购房者来说,反而是件好事。
但是,执行起来容易吗?说实话,难,非常难。
当行情冷清,不成交就没有收入时,人是很难保持“中性”的。如果你不给房东压力,房东不降价,房子就卖不掉,经纪人就没饭吃。这是一个极其现实的博弈。
贝壳这次的聪明之处在于,它不仅禁止了“唱衰”,也禁止了“虚假宣传”和“夸大预期”。
想象一下,如果以后的房产经纪人,不再是天天在朋友圈刷“最后一套,错过再无”,而是老老实实地告诉你:这个小区的换手率是多少,目前的供需比是多少,同户型的最近成交价是多少。这种“去情绪化”的专业服务,才是购房者真正需要的。
现在的房产市场,最缺的不是钱,也不是房,而是“信心”和“秩序”。当朋友圈、某音、某书上充斥着各种极端的言论时,普通人是很容易迷失的。贝壳作为中国最大的房产交易平台,它的每一个动作都有风向标的意义。

这次出重手,其实是在给市场降噪。
如果市场上所有的从业者都在为了博眼球而唱衰,那么市场就会陷入一种“自我实现”的下跌循环。大家都觉得要跌,所以都不买;因为都不买,所以真的跌了。贝壳要打破的,就是这种非理性的负反馈。
房子的价值,终究是由地段、配套、品质和钱包决定的,而不是由中介的一两句朋友圈文案决定的。贝壳这次“重拳出击”,如果真的能让中介回归专业,让数据回归真实,让服务回归诚恳,那无论市场如何波动,至少能买得明白,卖得安心。

你看好贝壳这次的自律行动吗?你觉得房产中介不让“唱衰”之后,房价会更有支撑吗?
顶级配资提示:文章来自网络,不代表本站观点。